香港上海匯豐銀行有限公司,地址:香港皇后大道中1號。
如您的電腦未能妥善顯示電郵全部內容,請重整您的電郵系統以便支援閱讀HTML格式的電郵。
如您希望閱讀英文版本,請按此
If you wish to read the English version, please click here.
 
HSBC 匯豐
致個人戶口持有人 

一般條款及細則、存款戶口規則、保管箱租賃契約、自動櫃員機卡及外幣/人民幣轉存服務條款及細則、「萬用戶口」一般條款及「大學生」理財戶口章則條款的修改通知,由2016年7月1日起生效(自動櫃員機卡條款及細則由2016年8月1日起生效) 


I. 淺白版本 

匯豐一直致力改進及提升本行的銀行服務,以保障您的權益,及希望您可以更容易了解我們可以為您提供的銀行服務。為此,本行已將若干現有條款及細則以及戶口規則的內容及條文(各簡稱「現有版本」)更新為淺白版本(簡稱「淺白版本」)。所有淺白版本皆有中文及英文版本。如淺白版本中英文版有歧義,概以英文本為準。本通知附件載有現有版本及淺白版本的進一步資料供您參閱。 

本通知A部分為淺白版本主要特點的摘要,而B部分則列出淺白版本內新增或經修訂的主要條文。請特別注意,一般條款及細則以及戶口規則(港幣結單兒童儲蓄戶口規則及人民幣往來戶口規則除外)的淺白版本內的條文已被重新編排並分為三部份,分別是甲部分、乙(一)部分和乙(二)部分。作為個人戶口持有人,只有甲部分和乙(一)部分適用於您。 

淺白版本及現有版本的內容及條文除了B部分所述的事項外大致上相同,而在此基礎上,您的權責相對於本行將不會受到負面影響。 

請仔細閱讀以下列出的內容,以確保您了解所有的變更,以及可能對您造成的影響。 

A. 淺白版本主要特點的摘要(各淺白版本可能具有若干或所有主要特點) 

 1. 重寫及重新編排淺白版本的條文,旨在使您更容易閱讀及明白。在若干情况下,淺白版本的某些部分或條款使用了更具描述性的標題。 

 2. 合併及簡化相同或相關事宜的條文,以删除重複的部分。 

 3. 修訂條文以使其涵義更清晰。 

 4. 現時實施有關提供服務、戶口或產品的若干常規或要求,可能適用於您,但在現有版本中未有明文指定。反映該等常規或要求的條文現已合併入淺白版本內,使該等條文更容易閱讀及明白。
B. 淺白版本內新增或已修訂的主要條文 

 1. 一般條款及細則、存款戶口規則及保管箱租賃契約 

 (a) 於下列各淺白版本中已修訂的條文,補充交待本行可隨時更改、暫停或撤銷任何服務(包括不接受存款): 

 - 一般條款及細則(甲部分第1.2(b)條) 
 - 定期存款—一般條款及細則(甲部分第1(f)條) 
 - 港幣儲蓄存款戶口規則(甲部分第5(b)條) 
 - 港幣結單儲蓄戶口規則(甲部分第5(b)條) 
 - 港幣結單兒童儲蓄戶口規則(第5(b)條) 
 - 「外幣通」儲蓄存款戶口規則(甲部分第5(b)條) 
 - 「外幣通」結單儲蓄戶口規則(甲部分第5(b)條) 
 - 美元儲蓄存款戶口規則(甲部分第5(b)條) 
 - 人民幣儲蓄戶口規則[適用於個人人民幣儲蓄戶口、人民幣貿易結算儲蓄戶口及人民幣儲蓄戶口(指定商戶適用)](甲部分第5(b)條) 
 - 人民幣往來戶口規則(第5(c)條) 

 (b) 一般條款及細則甲部分第1.3.5條中新增條文,致使(i)本行有權(A)(如任何指示不是以本行不時接受的形式或方式向本行作出)不執行該指示,(B)接受或拒絕任何指示或在接受指示時附加任何條款而無須給予任何理由,(ii)而本行無須對您因而招致或蒙受的任何種類的任何損失、成本或損害負責; 

 (c) 於下列各淺白版本中已修訂的條文,補充交待(i)如適用監管要求並無要求本行就戶口提供結單,本行可酌情在本行認為適當的情況下提供戶口結單,不論您是否已選擇不接收戶口結單;及(ii)在受限於上述的前提下,如戶口提供戶口結單,除非您另有要求,否則本行會每月向您提供結單: 

 - 一般條款及細則(甲部分第1.5.1條) 
 - 港幣結單儲蓄戶口規則(甲部分第4(a)條) 
 - 港幣結單兒童儲蓄戶口規則(第4(a)條) 
 - 「外幣通」結單儲蓄戶口規則(甲部分第4(a)條) 
 - 人民幣儲蓄戶口規則[適用於個人人民幣儲蓄戶口、人民幣貿易結算儲蓄戶口及人民幣儲蓄戶口(指定商戶適用)](甲部分第4(a)條) 
 - 人民幣往來戶口規則(第4(a)條)
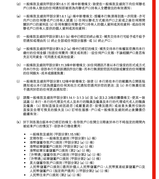
 (d) 一般條款及細則甲部分第1.6.1(f)條中新增條文,致使在一般條款及細則下向任何聯名戶口持有人發出的任何通知即被視為向聯名戶口持有人全體發出的有效通知; 

 (e) 一般條款及細則甲部分第1.6.1(g)條中新增條文,授權本行無須得到進一步同意,亦可向戶口的任何聯名戶口持有人披露(i)任何以聯名方式維持戶口之前或之後任何期間關於戶口的資料及(ii)任何有關任何聯名戶口持有人的個人資料或其他資料,或由任何聯名戶口持有人提供的個人資料或其他資料; 

 (f) 一般條款及細則甲部分第1.8.1(b)條中已修訂的終止條文,補充交待本行可給予或不給予您通知或理由而(i)終止全部或任何部分服務,或(ii)終止戶口; 

 (g) 一般條款及細則甲部分第1.9.2(a)條中已修訂的條文,補充交待本行有權就您應向本行繳付的任何金額(包括任何費用、開支或利息),從任何戶口支賬,不論相關戶口是否有充足可用資金、可用透支或其他信貸; 

 (h) 一般條款及細則甲部分第1.11.3條中新增條文,如任何通訊不是以本行接受的形式或方式向本行作出,容許本行不按該通訊作出行動,而本行無須對您因而招致或蒙受的任何種類的任何損失、成本或損害負責; 

 (i) 一般條款及細則甲部分第1.12條中新增條文,致使(i)本行將在本行的範圍內公開張貼通知或以本行認為適當的任何其他方式通知您適用於您的更改;及(ii)本行無責任就不適用於您的任何更改通知您; 

 (j) 調整一般條款及細則甲部分第1.14.1、3.1.3(d)及(e)及3.2.3條的彌償條文,使其一致涵蓋(i)本行、本行的代理及代名人及本行的職員及僱員及本行的代理或代名人的職員及僱員,(ii)限制直接及純因疏忽(或嚴重疏忽,按情況適用)或故意失責所引致的直接及合理可預見的損失及(iii)訂明在服務、戶口或一般條款及細則終止後彌償仍繼續有效; 

 (k) 於下列各淺白版本中已修訂的條文,在存款戶口在開立日期後於本行不時指定的期間內被結束戶口的情況下,容許本行徵收費用: 

 - 一般條款及細則(甲部分第1.15.1條) 
 - 定期存款—一般條款及細則(甲部分第1(c)條) 
 - 港幣儲蓄存款戶口規則(甲部分第2(a)(i)條) 
 - 港幣結單儲蓄戶口規則(甲部分第2(a)(i)條) 
 - 港幣結單兒童儲蓄戶口規則(第2(a)(i)條) 
 - 「外幣通」儲蓄存款戶口規則(甲部分第2(a)(i)條) 
 - 「外幣通」結單儲蓄戶口規則(甲部分第2(a)(i)條) 
 - 美元儲蓄存款戶口規則(甲部分第2(a)(i)條) 
 - 人民幣儲蓄戶口規則[適用於個人人民幣儲蓄戶口、人民幣貿易結算儲蓄戶口及人民幣儲蓄戶口(指定商戶適用)](甲部分第2(a)(i)條) 
 - 人民幣往來戶口規則(第2(a)(i)條)
 (l) 一般條款及細則甲部分第1.15.4條中已修訂的條文,容許本行(i)接受就因或有關提供服務而由任何經理人、證券經紀、包銷商或其他人士(不論是否匯豐集團成員)支付予本行的任何回扣、經紀佣金、佣金、費用、獎勵費、折扣或其他利益,包括就涉及代您購入或出售任何證券或其他資產的交易而支付予本行的任何金額;及(ii)為本行自身的絕對利益保留該等款項; 

 (m) (只適用於儲蓄戶口及港幣、美元或人民幣往來戶口)一般條款及細則甲部分第1.15.8條中新增條文,致使如您向本行發出指示從您的戶口進行付款或提款(i)而您的戶口中並無足夠資金及(ii)如本行執行該指示,會導致您的戶口透支或超過現有透支限額,本行將視此為您就未經授權透支服務的非正式要求,而本行可(i)拒絕您的要求及該指示並就考慮及拒絕您的要求徵收服務費;或(ii)同意您的要求並向您提供透支服務或增加您的現有透支限額。透支金額或現有透支限額增加的利息按本行當時的利率每日累算。本行可就透支服務或增加限額徵收手續費; 

 (n) 一般條款及細則甲部分第1.16.1、1.16.2及1.16.3條中已修訂的條文,致使下列條文會延展至適用於個人戶口: 

 i. 您會就其董事、股東、合夥人、控制人、法律身份或章程文件的任何更改通知本行; 

 ii. 當您或您的任何股東(不論直接、間接、法律或實益股東)是於容許發行不記名股份的司法管轄區成立的公司,您確認及同意(A)您及該等股東均沒有發行任何不記名股份及(B)若您或任何您的股東發行不記名股份或將其任何股份轉為不記名股份,您或該股東會立即通知本行;及 

 iii. 當您是於香港成立的公司或於香港註冊的非香港公司,本行有權在公司註冊處就您進行查冊。如任何查冊結果與您提供的任何資料有任何差異,本行有權採取所需行動。該等行動可包括(A)拒絕為您開立戶口,或(B)如您已在本行開立戶口,要求更正該等差異或限制使用、暫停或終止該戶口或任何服務;
 (o) 於下列各淺白版本中已修訂的條文,致使(i)本行在執行貨幣折算交易前,有權要求您提供資料或文件以證明有關貨幣折算交易符合所有適用法規,及(ii)如您未能提供令本行滿意的資料或文件,本行有權拒絕執行貨幣折算交易: 

 - 一般條款及細則(甲部分第1.17.2條) 
 - 人民幣儲蓄戶口規則[適用於個人人民幣儲蓄戶口、人民幣貿易結算儲蓄戶口及人民幣儲蓄戶口(指定商戶適用)](甲部分第5(h)條) 
 - 人民幣往來戶口規則(第5(o)條) 

 (p) 一般條款及細則甲部分第1.17.4條中新增條文,容許本行收集、儲存及分析您的話音紀錄,建立您獨有的「聲紋檔案」。當您致電本行時,本行可以此聲紋檔案識別您的身份; 

 (q) 一般條款及細則甲部分第1.17.9條中新增條文,補充交待銷售人員的薪酬基於其整體表現並參考多種因素而釐定,並不單純按其財務表現來決定; 

 (r) 一般條款及細則甲部分第1.17.13條中已修訂的條文,致使(i)您表述及確認(1)您、(2)您任何子公司或(3)您任何董事、職員、僱員、代理或附屬公司或您任何子公司的董事、職員、僱員、代理或附屬公司均不是任何制裁的對象(不論個人或實體(「該人士」),或位於、組織於或居住於制裁對象或其政府是制裁對象的國家或地區,亦不是由該人士所擁有或控制,及(ii)您同意不會使用任何戶口內的資金或本行提供的任何融資,或將該等資金貸出、出資或以其他方式向任何子公司、聯營企業合夥人或其他該人士提供該等資金(1)為任何該人士的任何活動或業務或與該人士進行的任何活動或業務提供資金,或為在任何國家或地區內的任何活動或業務提供資金,而於提供該等資金時該人士、國家或地區或其政府是制裁對象或(2)以任何其他形式導致任何該人士違反制裁; 

 (s) 一般條款及細則甲部分第2.1.3條中已修訂的條文,致使如您簽發支票(i)而您的往來戶口中並無足夠資金及(ii)如本行兌現支票,會導致您的往來戶口透支或超過現有透支限額,本行將視此為您就未經授權透支服務的非正式要求,而本行可(i)拒絕您的要求、退回該支票並就考慮及拒絕您的要求徵收服務費;或(ii)同意您的要求並向您提供透支服務或增加您的現有透支限額。透支金額或現有透支限額增加的利息按本行當時的利率每日累算,而本行可就透支服務或增加限額徵收手續費;
 (t) 一般條款及細則甲部分第2.4.1(p)條中新增條文,致使本行雖會盡力通知收款銀行您就電匯或跨行轉賬指示所指定的任何付款條件,但本行無責任在進行付款前核對或核實是否已經符合該條件。您不可撤銷地授權本行進行付款並由您自行承擔風險; 

 (u) 一般條款及細則甲部分第2.4.1(q)條中新增條文,指本行無法查證收款戶口的資料,而收款銀行採用的查證程序在不同國家可能有所不同。您應確保向本行提供的收款戶口資料屬正確及完整; 

 (v) 一般條款及細則甲部分第2.4.1(r)條中新增條文,致使本行雖會盡力通知代理銀行或收款銀行任何您於電匯或跨行轉賬指示中致所指定收款人或收款銀行的訊息,但至於代理銀行或收款銀行會否傳達該訊息或就該訊息採取行動,本行就此無控制權。本行概不負責就代理銀行或收款銀行未有傳達該訊息或就該訊息採取行動所引致或與之有關的任何損失; 

 (w) 於下列各淺白版本中已修訂的條文,容許本行結束在本行不時設定的期間內戶口結餘為零或無進支紀錄的戶口: 

 - 一般條款及細則(甲部分第2.9條) 
 - 定期存款—一般條款及細則(甲部分第5條) 
 - 港幣儲蓄存款戶口規則(甲部分第6(c)條) 
 - 港幣結單儲蓄戶口規則(甲部分第6(c)條) 
 - 港幣結單兒童儲蓄戶口規則(第6(c)條) 
 - 「外幣通」儲蓄存款戶口規則(甲部分第6(c)條) 
 - 「外幣通」結單儲蓄戶口規則(甲部分第6(c)條) 
 - 美元儲蓄存款戶口規則(甲部分第6(c)條) 
 - 人民幣儲蓄戶口規則[適用於個人人民幣儲蓄戶口、人民幣貿易結算儲蓄戶口及人民幣儲蓄戶口(指定商戶適用)](甲部分第6(c)條) 
 - 人民幣往來戶口規則(第6(c)條) 

 (x) 一般條款及細則甲部分第3.1.1(b)及3.1.2(a)條中新增條文,規定就電話理財服務您須確認各支賬戶口持有人(i)已授權您從該支賬戶口支賬及接受一般條款及細則甲部分第3.1條的條文,並(ii)同意受該等電話指示約束;
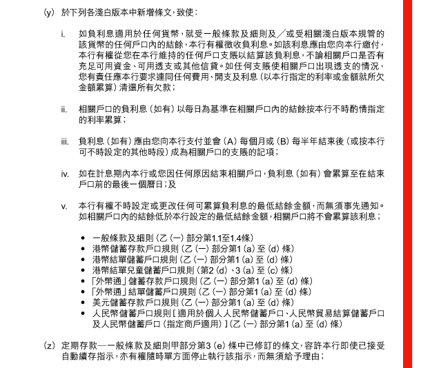
 (y) 於下列各淺白版本中新增條文,致使: 

 i. 如負利息適用於任何貨幣,就受一般條款及細則及/或受相關淺白版本規管的該貨幣的任何戶口內的結餘,本行有權徵收負利息。如該利息應由您向本行繳付,本行有權從您在本行維持的任何戶口支賬以結算該負利息,不論相關戶口是否有充足可用資金、可用透支或其他信貸。如任何支賬使相關戶口出現透支的情況,您有責任應本行要求連同任何費用、開支及利息(以本行指定的利率或金額就所欠金額累算)清還所有欠款; 

 ii. 相關戶口的負利息(如有)以每日為基準在相關戶口內的結餘按本行不時酌情指定的利率累算; 

 iii. 負利息(如有)應由您向本行支付並會(A)每個月或(B)每半年結束後(或按本行可不時設定的其他時段)成為相關戶口的支賬的記項; 

 iv. 如在計息期內本行或您因任何原因結束相關戶口,負利息(如有)會累算至在結束戶口前的最後一個曆日;及 

 v. 本行有權不時設定或更改任何可累算負利息的最低結餘金額,而無須事先通知。如相關戶口內的結餘低於本行設定的最低結餘金額,相關戶口將不會累算該利息; 

 - 一般條款及細則(乙(一)部分第1.1至1.4條) 
 - 港幣儲蓄存款戶口規則(乙(一)部分第1(a)至(d)條) 
 - 港幣結單儲蓄戶口規則(乙(一)部分第1(a)至(d)條) 
 - 港幣結單兒童儲蓄戶口規則(第2(d)、3(a)至(c)條) 
 - 「外幣通」儲蓄存款戶口規則(乙(一)部分第1(a)至(d)條) 
 - 「外幣通」結單儲蓄戶口規則(乙(一)部分第1(a)至(d)條) 
 - 美元儲蓄存款戶口規則(乙(一)部分第1(a)至(d)條) 
 - 人民幣儲蓄戶口規則[適用於個人人民幣儲蓄戶口、人民幣貿易結算儲蓄戶口及人民幣儲蓄戶口(指定商戶適用)](乙(一)部分第1(a)至(d)條) 

 (z) 定期存款—一般條款及細則甲部分第3(e)條中已修訂的條文,容許本行即使已接受自動續存指示,亦有權隨時單方面停止執行該指示,而無須給予理由;
 (aa) 定期存款—一般條款及細則乙(一)部分第1(a)至(e)條中新增條文,致使: 

 i. 如負利息適用於任何貨幣,本行有權就該貨幣的任何定期存款本金金額徵收負利息。如負利息應由您向本行繳付,本行有權在營業日從該定期存款的本金金額扣減或從您於本行維持的任何其他戶口支取負利息金額,不論上述戶口是否有充足可用資金、可用透支或其他信貸。如任何支賬使相關戶口出現透支的情況,您有責任應本行要求連同任何累算費用、開支及利息(以本行指定的利率或金額就所欠金額累算)清還所欠金額; 

 ii. 相關戶口的負利息(如有)以每日為基準在本金金額按本行不時酌情指定的利率累算至定期存款到期日的前一日為止,並會在到期日支付; 

 iii. 儘管定期存款—一般條款及細則乙(一)部分第1(c)(i)條的規定,存款期十八(18)個月或以上的定期存款會每半年結束後由您支付一次累算負利息(如有)。本行有權不時設定或更改定期存款—一般條款及細則乙(一)部分第1(c)(ii)條適用的最低存款金額或存款期,及支付負利息的日期; 

 iv. 通知存款的負利息(如有)按每日完結時本行當時的利率每日累算,但新造通知存款當日的利息則按載於存款單上的利率累算;及 

 v. 在不限制或削弱本行於定期存款—一般條款及細則甲部分第3(a)條下權利的情況下,如本行按您的要求在定期存款到期日前向您支付任何部分存款,您無須就定期存款向本行支付利息。 

 (bb) (只適用於在2004年12月18日或之後已訂立保管箱租賃契約(個人/聯名承租人)的個人戶口持有人)於下列各淺白版本中已修訂的條文把本行的責任限制修訂為直接及純因本行的疏忽或故意失責引致的損失及損害: 

 - 保管箱租賃契約(個人)(第19條) 
 - 保管箱租賃契約(聯名承租人)(第22條)
 (cc) (只適用於在2004年12月18日或之後已訂立保管箱租賃契約(個人/聯名承租人)的個人戶口持有人)於下列各淺白版本中已修訂的條文,要求您如無意為租約續期,須在當前租期到期前給予本行最少一個月或本行不時指定其他時段的書面通知: 

 - 保管箱租賃契約(個人)(第22條) 
 - 保管箱租賃契約(聯名承租人)(第25條) 

 (dd) (只適用於在2004年12月18日或之後已訂立保管箱租賃契約(個人/聯名承租人)的個人戶口持有人)保管箱租賃契約(個人)第7條中已修訂的條文,就本行按第7(a)至(c)條容許使用保管箱而引致對本行提出的任何索償,您同意對本行作出彌償,以和保管箱租賃契約(聯名承租人)第9條中的相應彌償條文一致 

 2. 外幣/人民幣轉存服務條款及細則(用於港元結單儲蓄戶口、「外幣通」結單儲蓄戶口及人民幣儲蓄戶口) 

 (a) 於下列各淺白版本中已修訂的責任限制條文,補充交待本行只會就直接及純粹因其疏忽或故意失責所引致的直接及合理可預見的損失負責: 

 - 外幣/人民幣轉存服務條款及細則(用於港元結單儲蓄戶口、「外幣通」結單儲蓄戶口及人民幣儲蓄戶口)(第5.1條) 
 - 外幣/人民幣轉存服務條款及細則(用於港元結單儲蓄戶口、「外幣通」結單儲蓄戶口及人民幣儲蓄戶口及指示設立於2011年3月26日或之前)(第5.1條) 

 (b) 於下列各淺白版本中已修訂的彌償條文,補充交待(A)彌償涵蓋(i)本行、(ii)本行的代理及代名人、(iii)本行的職員及僱員及本行的代理或代名人的職員及僱員,及(B)本行只會就直接及純粹因其疏忽或故意失責所引致的直接及合理可預見的損失負責: 

 - 外幣/人民幣轉存服務條款及細則(用於港元結單儲蓄戶口、「外幣通」結單儲蓄戶口及人民幣儲蓄戶口)(第5.2條) 
 - 外幣/人民幣轉存服務條款及細則(用於港元結單儲蓄戶口、「外幣通」結單儲蓄戶口及人民幣儲蓄戶口及指示設立於2011年3月26日或之前)(第5.2條)
II. 「萬用戶口」一般條款及「大學生」理財戶口章則條款的修改條文

由生效日起,「萬用戶口」一般條款及「大學生」理財戶口章則條款將會被修改,修改條文如下: 

(a) 「萬用戶口」一般條款第2.1條中新增條文,致使(i)本行有權(A)(如任何指示不是以本行不時接受的形式或方式向本行作出)不執行該指示,(B)接受或拒絕任何指示或在接受指示時附加任何條款而無須給予任何理由,(ii)而本行無須對您因而招致或蒙受的任何種類的任何損失、成本或損害負責; 

(b) 下列已新增條文容許本行於存款戶口內的結餘徵收負利息(如負利息適用於該戶口貨幣),並從任何戶口支賬以結算該負利息。本行亦有權不時自行決定更改利率,(除非本行另行指定)利息將按照本行當行的港元儲蓄戶口息率按戶口的結餘額每日計算: 

 - 「萬用戶口」一般條款第2.12及13.5條 
 - 「大學生」理財戶口章則條款第14及15條 

(c) 下列已新增條文容許本行結束在本行不時設定的期間內戶口結餘為零或無進支紀錄的戶口: 

 - 「萬用戶口」一般條款第2.24條 
 - 「大學生」理財戶口章則條款第25條 

(d) 如存款戶口在開立日期後於本行不時指定的期間內被結束戶口,下列已新增的條文容許本行徵收費用: 

 - 「萬用戶口」一般條款第2.27條 
 - 「大學生」理財戶口章則條款第23條 

(e) 下列已修訂條文更清楚地說明本行可隨時更改、暫停或撤銷任何服務(包括不接受存款)。如您未繳付任何應付的收費或負利息,本行將保留權利暫停戶口: 

 - 「萬用戶口」一般條款第2.20及13.6條 
 - 「大學生」理財戶口章則條款第24條
(f) 下列已修訂條更清楚說明即使在收到任何止付指示時您的戶口仍未被支賬,本行亦可無須處理本行收到的止付指示。本行可酌情在合理的商業情況下處理止付指示。在該情況下,本行會在合理可行的情況下盡快通知您本行是否已成功執行止付指示: 

 - 「萬用戶口」一般條款第2.23(o)條 

(g) 下列已新增條文致使如您向本行發出指示從您的戶口進行付款或提款(i)而您的戶口中並無足夠資金及(ii)如本行執行該指示,會導致您的戶口透支或超過現有透支限額,本行將視此為您就未經授權透支服務的非正式要求,而本行可(i)拒絕您的要求及該指示並就考慮及拒絕您的要求徵收服務費;或(ii)同意您的要求並向您提供透支服務或增加您的現有透支限額。透支金額或現有透支限額增加的利息按本行當時的利率每日累算。本行可就透支服務或增加限額徵收手續費: 

 - 「萬用戶口」一般條款第2.16條 

(h) 「萬用戶口」一般條款第15.2條中新增條文,容許本行收集、儲存及分析您的話音紀錄,建立您獨有的「聲紋檔案」。當您致電本行時,本行可以此聲紋檔案識別您的身份; 

(i) 下列已新增條文說明除戶口持有人外,並無其他人士有權強制執行一般條款或章則條款的條文: 

 - 「大學生」理財戶口章則條款第26條
請注意: 

(i) 關於本行有權徵收負利息的修訂(在上述I部份B1(y)及(aa)段及II部份(b)段列出),本行現時沒有行使這項權力。如果本行決定徵收負利息,本行會另外發出事先通知; 

(ii) 如您在2016年7月1日或之後繼續使用或保留相關戶口、產品或服務,或在2016年8月1日或之後繼續使用或保留自動櫃員機卡,則您將受以上修改條款約束。如您拒絕接受以上的修改條款,您有權在相關生效日之前根據所屬的原有條款或規則中列明的有關條款終止有關戶口、產品或服務。如希望終止戶口、產品或服務,或有任何疑問,請前往分行或致電以下個人理財客戶服務熱線與本行聯絡:(852)2233 3000; 

(iii) 在上述相關生效日起,您在參閱本行發行或以任何其他方式向您提供有關於淺白版本、「萬用戶口」一般條款或「大學生」理財戶口章則條款之修訂版本所覆蓋之相關戶口、產品或服務之任何材料或資料(包括表格、資料概覽、產品資料、客戶通訊、市場及推廣材料中所載資料)時,需同時參考以上修訂。如(i)該等材料或資料與(ii)以上修訂版本有任何不一致,概以修訂版本為準;及 

(iv) 「一般條款及細則」前稱為「一般條款及細則(個人獨立戶口、聯名戶口及商業戶口持有人適用)」。在本行以任何形式向您提供或由本行公布的任何材料或資料中(包括表格、資料概覽、產品資料、客戶通訊、市場及推廣材料),任何「一般條款及細則(個人獨立戶口、聯名戶口及商業戶口持有人適用)」的提述應作為對「一般條款及細則」(可經不時修改)的提述。 

您亦可瀏覽以下匯豐網站或前往分行以索取以上條款及細則之修訂版本:https://www.hsbc.com.hk/zh-hk/personal/form-centre.html。 

本通知中英文版本如有歧義,概以英文本為準。 

2016年4月29日
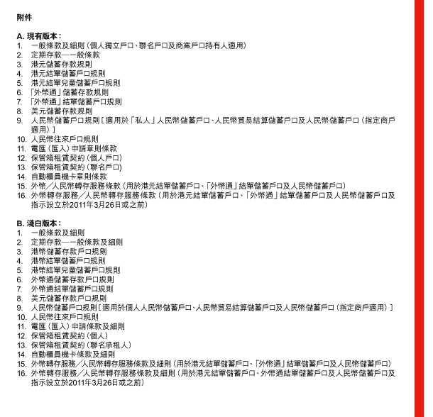
附件

A. 現有版本: 
1. 一般條款及細則(個人獨立戶口、聯名戶口及商業戶口持有人適用) 
2. 定期存款—一般條款 
3. 港元儲蓄存款規則 
4. 港元結單儲蓄戶口規則 
5. 港元結單兒童儲蓄戶口規則 
6. 「外幣通」儲蓄存款規則 
7. 「外幣通」結單儲蓄戶口規則 
8. 美元儲蓄存款規則 
9. 人民幣儲蓄戶口規則[適用於「私人」人民幣儲蓄戶口、人民幣貿易結算儲蓄戶口及人民幣儲蓄戶口(指定商戶適用)] 
10. 人民幣往來戶口規則 
11. 電匯(匯入)申請章則條款 
12. 保管箱租賃契約(個人戶口) 
13. 保管箱租賃契約(聯名戶口) 
14. 自動櫃員機卡章則條款 
15. 外幣/人民幣轉存服務條款(用於港元結單儲蓄戶口、「外幣通」結單儲蓄戶口及人民幣儲蓄戶口) 
16. 外幣轉存服務/人民幣轉存服務條款(用於港元結單儲蓄戶口、「外幣通」結單儲蓄戶口及人民幣儲蓄戶口及指示設立於2011年3月26日或之前) 

B. 淺白版本: 
1. 一般條款及細則 
2. 定期存款—一般條款及細則 
3. 港幣儲蓄存款戶口規則 
4. 港幣結單儲蓄戶口規則 
5. 港幣結單兒童儲蓄戶口規則 
6. 外幣通儲蓄存款戶口規則 
7. 外幣通結單儲蓄戶口規則 
8. 美元儲蓄存款戶口規則 
9. 人民幣儲蓄戶口規則[適用於個人人民幣儲蓄戶口、人民幣貿易結算儲蓄戶口及人民幣儲蓄戶口(指定商戶適用)] 
10. 人民幣往來戶口規則 
11. 電匯(匯入)申請條款及細則 
12. 保管箱租賃契約(個人) 
13. 保管箱租賃契約(聯名承租人) 
14. 自動櫃員機卡條款及細則 
15. 外幣轉存服務/人民幣轉存服務條款及細則(用於港元結單儲蓄戶口、「外幣通」結單儲蓄戶口及人民幣儲蓄戶口) 
16. 外幣轉存服務/人民幣轉存服務條款及細則(用於港元結單儲蓄戶口、外幣通結單儲蓄戶口及人民幣儲蓄戶口及指示設立於2011年3月26日或之前)
 

   
請勿回覆此電郵。您若要聯絡我們,請傳送您的電郵到 csv@hsbc.com.hk 我們便會回覆您。注意:請勿於電郵內透露您的戶口資料或信用卡號碼。

我們實行嚴格的保安準則及程序,以防止未經授權的人取得您的個人資料。匯豐絕對不會以電郵或其他方式要求核實個人資料,包括用戶名稱、密碼或賬戶號碼。如您接到這些要求,請致電 (852) 2233 3322(匯豐卓越理財客戶)、(852) 2748 8333(匯豐運籌理財客戶)或 (852) 2233 3000(其他個人理財客戶)。

此電郵提示所載的是保密資料,並可被視為享有法律特權的資料。倘若您並非指定的收件人,則不可複製、轉發、公開或使用此信息的任何部分。若此信息被誤送到您的郵箱,請刪去信息及存於您電腦內的所有相關副本,並立即致電上述熱線通知我們。

經互聯網傳送的電郵信息,不保證準時、完全安全、不含錯誤或電腦病毒。寄件者不會承擔所引致任何錯誤或遺漏的責任。
 
   

   
私隱與保安網站使用條款超連結政策  
   
© 版權所有。香港上海匯豐銀行有限公司2016。不得轉載。  
© Copyright. The Hongkong and Shanghai Banking Corporation Limited 2016. All rights reserved.